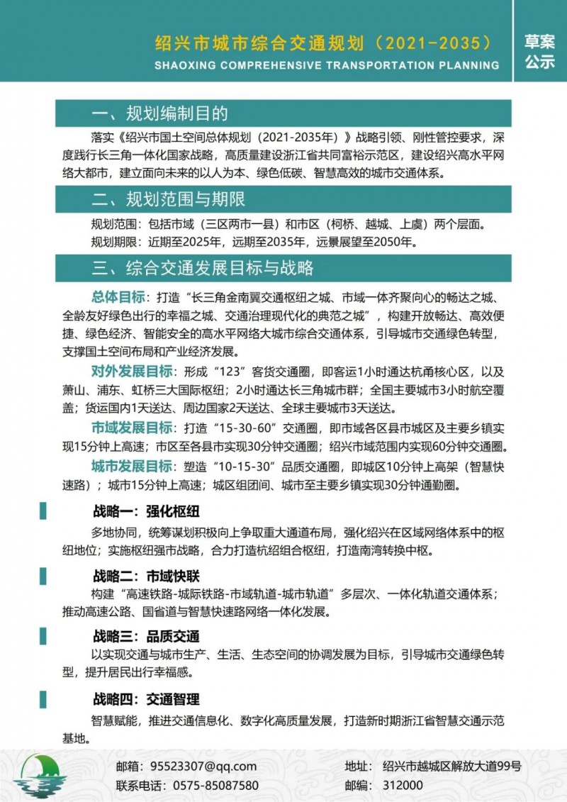
12月26日,绍兴市自然资源和规划局网发布《绍兴市城市综合交通规划(2021-2035年)》(草案)公示。其中,规划2035年轨道交通线网由8条线组成,总规模278公里。
12月26日,绍兴市自然资源和规划局网发布《绍兴市城市综合交通规划(2021-2035年)》(草案)公示。其中,规划2035年轨道交通线网由8条线组成,总规模278公里。
Tel:(网站)021-51603532;(会议)021- 51603528 51603599;(报告、手机报) 021-51603532;(定制)13482147664;Fax:021-51603552